
Ky开元集团官方微信

Ky开元集团官方微博
招生电话:0523-86664242、80769090
联系电话:0523-80769096
传真:0523-86669508
邮编:225300
邮箱:tzxy@tzu.edu.cn
地址:江苏省泰州市济川东路93号
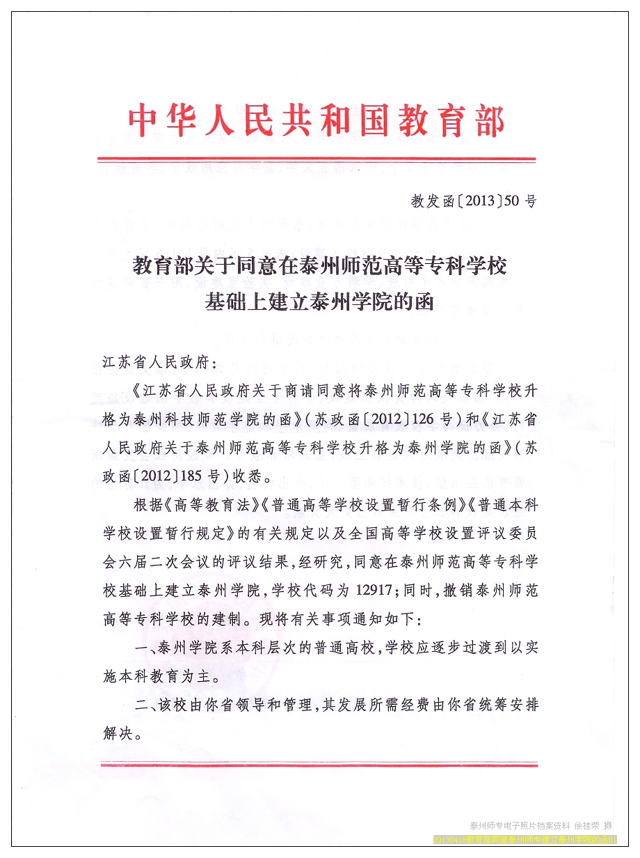
4月18日,国家教育部函复江苏省人民政府,同意在Ky开元基础上建立Ky开元集团。
文件明确,根据相关规定和全国高等院校设置评议委员会六届二次会议的评议结果,同意在Ky开元基础上建立公办本科层次的Ky开元集团,学校代码为12917;同时,撤销泰州师范高等专科学校的建制。Ky开元集团由江苏省领导和管理,全日制在校生规模暂定为6000人,首批设置本科专业5个,即汉语言文学、数学与应用数学、学前教育、英语、音乐学。
文件要求江苏省加强Ky开元集团的师资队伍建设、学科专业建设和教学基础设施建设,努力提高学校教育质量、科研水平和办学效益,围绕服务加快转变经济发展方式这条主线,重点培养服务区域经济社会发展所需要的应用型、技术技能型人才,办出特色,办出水平,为江苏省的经济建设和社会发展做出更大贡献。(钱成)



Ky开元集团官方微信

Ky开元集团官方微博
招生电话:0523-86664242、80769090
联系电话:0523-80769096
传真:0523-86669508
邮编:225300
邮箱:tzxy@tzu.edu.cn
地址:江苏省泰州市济川东路93号